
浙江理工大学艺术与设计学院拟于2025年10月22日—23日举办高层次人才论坛。本次论坛将通过专题报告、学术研讨和人才洽谈等形式,为海内外优秀学者提供交流展示平台,围绕前沿热点促进合作研讨,吸引杰出人才加入,共筑学校人才工作高质量发展新篇章。
一、学校简介
浙江理工大学坐落在历史文化名城杭州,是一所底蕴深厚的百年老校、特色鲜明的工科强校、多学科兼具的综合性大学。学校前身蚕学馆于1897年创办,2004年更名为浙江理工大学,2017年学校入选浙江省重点建设高校,2023年入选浙江省高水平大学建设高校。
如今学校形成“三校区一中心”的发展格局,下设21个学院(教研部),举办1所独立学院。现有全日制在校学生近4万人(含独立学院),其中研究生近1万人。在校教职工2700余人,拥有省部级及以上人才140人(其中国家级人才44人,含中国工程院院士1人、发达国家院士2人)。
学校拥有一级学科博士学位授权点6个、博士专业学位授权点2个,博士后科研流动站4个,一级学科硕士学位授权点24个、硕士专业学位授权点20个。拥有省登峰学科1个、省优势特色学科1个,省一流学科8个。现有本科招生专业56个,其中“双万计划”国家级一流本科专业建设点专业28个,国家(教育部)特色专业8个。
学校拥有全国重点实验室、国家地方联合工程研究中心、教育部重点实验室(工程研究中心)、国家级国际科技合作基地等一批国家和省部级科研、教学平台。学校在众多领域完成了一系列国家科技计划项目和国家、省部基金科研项目,获得国家技术发明奖二等奖8项,国家科学技术进步奖二等奖9项,国家科学技术进步奖三等奖1项,鲁迅文学奖1项,何梁何利基金科学与技术创新奖2项,2020年至今获得省部级奖励250余项。学校建立地方研究院20家,结合35个技术转移分支机构逐步形成了基本覆盖全省,并辐射省外的科技成果转移转化网络。科技工作综合指标一直稳居浙江省属高校前列。
二、学院简介
艺术与设计学院成立于2004年8月,是浙江理工大学的特色优势学院之一,办学历程可溯源至学校(原浙江丝绸工学院)1979年创办的“丝绸美术与品种设计”专业,学脉流长,积淀丰厚。现拥有设计学一级学科博士点,设计学、艺术学2个一级学科硕士学位授权点,设计、美术与书法、工业设计工程3个专业学位授权点;工业设计、产品设计、环境设计入选国家一流本科专业建设点,数字媒体艺术入选省一流本科专业建设点,设计学入选浙江省“十四五”一流学科A类。近年设计学在软科中国最好学科最好排名为全国第4,在第五轮学科评估中获得重要突破。
学院建有浙江省2011协同创新中心“时尚设计与制造协同创新中心”、中国纺织工程学会科研基地“丝绸文化创新与时尚设计”、浙江省重点科技创新团队“数字化纺织技术”、浙江省哲学社会科学重点研究基地“浙江省丝绸与时尚文化研究中心”、浙江省文化厅重点研究基地“浙江理工大学创意设计产业发展研究中心”、浙江省重点建设实验教学示范中心“艺术设计实验教学示范中心”等教学科研平台,与行业内龙头企业和地方科技部门合作共建浙江省创新服务中心“余杭家纺业省级区域科技创新服务中心”、浙江省科技创新服务平台“浙江省工业设计技术创新服务平台”。学院是浙江省大学生工业设计大赛秘书处单位。
学院传承学校128年办学历史和文化底蕴,对接中华民族丰富的文化遗产和国内外艺术设计前沿,形成丝绸纺织品设计、美好人居环境、智能家居、数字时尚等艺工商融合的学科专业特色。学院科研成果丰硕,丝绸创新技术与产品“高密度全显像数码仿真彩色丝织技术”曾获国家技术发明奖二等奖,设计作品多次被党和国家领导人作为“国礼”馈赠外国元首和政要,多件作品入选全国和省美展并获奖,多件文化创意作品被中国国家博物馆、故宫博物院、中国国家图书馆等收藏。
学院师资力量雄厚,现有教职工168人,其中国家级领军人才、省级领军人才、正高职称教师、副高职称教师共64人。与英国、德国、日本、澳大利亚、法国、乌克兰、日本、韩国等国家的高等院校、科研机构建立了交流合作机制,聘请了一批国际知名学者与设计师为客座教授。
学院现有学生2400余人,其中本科生1700余人,研究生600余人(含博士研究生),作为“设计师的摇篮”,现有工业设计、产品设计、视觉传达设计、环境设计、数字媒体艺术、美术学(商业插画)等6个本科专业,2025年软科专业综合排名产品设计、环境设计为A+,工业设计、视觉传达设计、数字媒体艺术为A,美术学为B;学院建有国家精品视频公开课、国家精品资源共享课各1门,获得国家教学成果二等奖2项。师生作品屡获红点、IF、IDEA、红星等国际、国内设计大奖,学生在学科竞赛中获“挑战杯”全国大学生创业大赛金奖、中国国际大学生创新大赛金奖、浙江省大学生工业设计大赛一等奖等国家级、省级奖项数百项,学生就业率、创业率稳居学校前茅。
三、论坛信息
01论坛日程
2025年10月22日
论坛报到、学院介绍、人才政策介绍
2025年10月23日
高层次人才汇报、人才洽谈
02学科领域
设计学、计算机科学与技术、心理学、社会学、电子信息技术等相关专业(本、硕、博至少两段经历与设计学紧密相关)
03邀请对象
海内外高层次人才:
1.入选国家级青年人才计划(项目)或具有相当学术水平的杰出青年学者。原则上年龄不超过40周岁。
2.具有博士学位,并有3年及以上海外知名高校、科研机构或知名企业研发机构等从事科研工作经历,且取得同行专家认可的科研成果的海外人才。
3.应届或获得学位不超过3年的海内外知名大学博士研究生。原则上年龄不超过35周岁。
(具体岗位信息详见浙江理工大学人才招聘网:https://news.zstu.edu.cn/info/1113/50218.htm)
04报名方式
本次论坛邀请人数10人,本次论坛原则上线下参会,海外学者可通过线上形式参会。
论坛采用线上报名方式,即日起至10月16日可发送个人简历至意向学院邮箱报名,邮件名为:人才论坛+姓名。
地址:浙江省杭州市临平区圣塘河社区康泰路8号艺术与设计学院
联系人:赵老师、王老师,0571-86843291
Email:artdesign@zstu.edu.cn
05会务安排
受邀学者收到正式邀请函后自订机票或车票,学校报销往返杭州的旅费(往返时间最长不得超过两周),按财务政策实报实销,根据国家规定机票限报经济舱,铁路限报销二等座。国内学者大交通费用实报实销,原则上最高报销5000元人民币。海外学者每位海外学者最高报销1.3万元人民币(亚洲地区8000元人民币)。
学者参会期间的住宿、餐饮等由会议主办方统一安排。
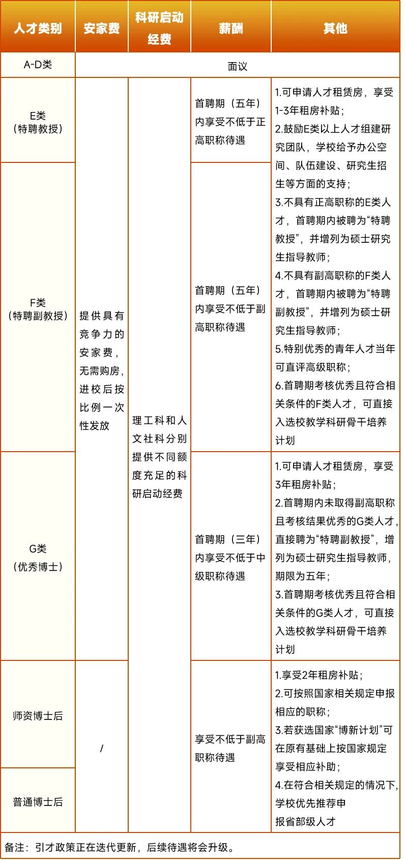
06人才引进待遇
各类人才除享受按国家有关规定提供的工资、保险、福利待遇外,学校还提供特殊待遇,详情可参考下表。

浙江理工大学艺术与设计学院诚挚邀请您加入我们,携手共创教育事业新辉煌!